广东帆船选手麦汇聪/陈琳琳将出战巴黎奥运

2024/6/3 17:46:16      来源:广东省体育局       作者:       阅读数:3434

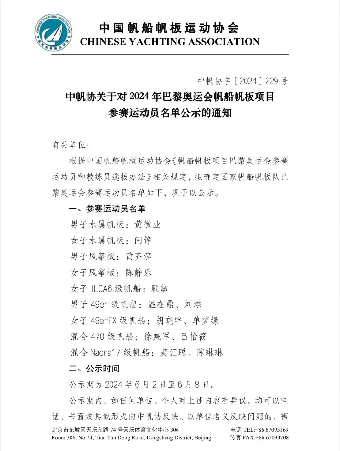
  6月2日,中国帆船帆板运动协会发布《中帆协关于对2024年巴黎奥运会帆船帆板项目参赛运动员名单公示的通知》,根据《帆船帆板项目巴黎奥运会参赛运动员和教练员选拔办法》相关规定,对国家帆船帆板队巴黎奥运会拟参赛运动员名单进行公示,其中,广东帆船选手麦汇聪/陈琳琳入围,有望代表中国队出战混合Nacra17级帆船项目。



  麦汇聪/陈琳琳于去年底进行的亚洲帆船锦标赛暨巴黎奥运会亚洲区资格赛中勇夺混合诺卡拉17级双体船冠军,帮助中国队斩获该项目的巴黎奥运会参赛资格,二人均有超过十年的帆船运动生涯。

  中国帆船帆板队共斩获9个巴黎奥运会参赛资格,创下境外参赛获得奥运资格数量之最。据悉,尽管巴黎奥运会参赛面临严峻挑战,但纵观2023-2024年国际大赛参赛情况并结合全新竞赛模式特点,中国帆船帆板队在女子水翼帆板和女子水翼风筝板项目上仍具备一定的冲金争奖实力,男子水翼帆板,男子水翼风筝板为次重点小项;男、女子49人级帆船,混合470级帆船,女子ILCA6和混合诺卡拉17级帆船则为一般小项。


广东省奥林匹克体育中心

广东奥体青少年体育俱乐部

关注官方微博

TOP

咨询电话:  
体育场:020-82169763  游泳馆:020-32091627  网球中心:020-32091828  经营部:020-82169786  
青少年俱乐部:020-82169016  
竞训部:020-32092009
地址:广州市天河区大观南路36号
ICP备案:粤ICP备17017874号-1

Copyright © 2016 GDASC All Rights Reserved. 版权所有:广东省奥林匹克体育中心

广东省奥林匹克
体育中心

广东奥体青少年
体育俱乐部

奥体通告